关于开展2025年度科研成果登记工作的通知
来源: 发表于:2025-11-18 10:06:56 文章点击数:[]
校内各部门:
根据学校年度工作安排和第五轮岗位聘任聘期考核工作要求,现正式启动2025年度科研成果统计工作。2025年度科研分,将汇总2023年度、2024年度科研分作为学术业绩,提交用于学校第五轮岗位聘任聘期考核。本次成果认定文件有:《科研业绩认定及计分办法》(川文理〔2021〕34号)及《促进高水平科研成果产出实施办法》(川文理〔2025〕55号)。本次统计结果将直接关系到每位教职工的学术业绩评价与聘期考核,事关重大。现将有关事项通知如下:
一、统计范围
本次科研成果统计的内容为:我校教职工自2025年度的各类科研成果。本次未能统计的2025年科研成果,可在2026年成果登记时作为2026年成果予以登记。
二、统计类别
(一)纵向科研项目:2025年度立项、结题的省部级及以上科研项目,2025年度结题的其他级别科研项目。请未在科技处登记该年度校外项目立项、结题信息的老师们务必确保相关信息已在科技处项目科登记备案。
(二)其他科研成果类别:横向项目类,科研论文类,著作类,鉴定、成果要报类,专利、软件著作权和标准类,科研获奖类,艺体竞赛获奖类、创作与竞技成果类,优秀互联网文化成果类,科普及学术活动类,学科、平台团队建设类。
说明:所有合作成果均由负责人或第一作者在系统登记,并录入合作成员贡献率,可参考以下比例:

三、统计流程及时间安排
(一)个人登记
时间:2025年11月18日至年11月25日。
1.教师本人登录“一网通办_科研管理系统”登记科研成果,保证成果附件材料的真实性和完整性。请务必在规定时间内完成成果登记。
2.科研项目类成果由科技处、科研育人类成果由创新创业学院统一导入系统。
3.其他类成果登记操作步骤见附件1。
4.科研成果登记常见问题汇编见附件2。
(二)二级单位审核
时间:2025年11月25日至11月30日。
二级单位对本单位教师录入科研成果进行审核(纵向科研项目的立项和结题、科研育人类成果无需二级单位审核)。
(三)科技处复核
时间:2025年12月1日至12月10日。
科技处对审核后的科研成果进行审定。
(四)教师确认签字
时间:2025年12月18日前。
教师登录系统查看审定结果,并进行确认。
如有异议,请将意见反馈至二级单位,由各二级单位统一搜集整理本单位意见并汇总。二级单位务必于2025年12月15日前将汇总意见纸质版盖章后反馈至科技处。
二级单位务必于12月18日前,将科研分教师确认签字版本盖章后返回科技处。
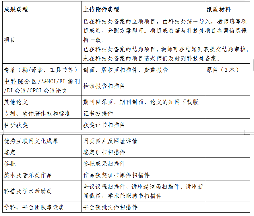
四、上传附件及提交纸质材料

五、联系人
联系人: 邹老师 何老师 刘老师(0818-2393756)
技术支持: 梁老师(0818-2791176)
系统使用中有任何疑问,可扫二维码入qq群咨询解答
科技处
2025年11月18日